“在过去的一年里,人类干细胞衍生的类器官作为细胞系模型和动物模型的桥梁,已经成为了新冠肺炎研究的有力工具【1】。”对于新冠肺炎这类呼吸性疾病的研究,最常见的体外模型是肺类器官,即:由干细胞在体外进行3D培养,形成包含多种组织特异的细胞类型、可以自组装并部分模拟原生器官的结构和功能的“微器官”。
肺的类器官培养需要在体外模拟胚胎发育的过程。肺上皮来源于内胚层,通过一系列复杂的内胚层-中胚层介导的信号通路调控,经历内胚层诱导、前-后和背-腹模式化、肺发育、肺出芽、分支形态发生,最终生成树枝状传导气道网络(支气管、细支气管)和气体交换单元(肺泡)。通过调整培养基的生长因子种类和含量,也可以在22天左右形成具有高度增殖能力的芽尖祖细胞类器官(bud tip progenitor organoid),这个结构具有体外多系分化潜能和体内移植潜能,因此芽尖祖细胞类器官是探索上皮命运决定的理想选择。而人肺类器官(human lung organoid, hLOs)的培养需要大约50-85天,适用于模拟人肺发育过程中的上皮-间充质转换。这两种类器官都在再生医学、组织工程和药物安全性、有效性测试中发挥着重要作用。
本篇文章基于Nature protocols【2】和elife【3】发表的两篇文章,整理了人类多能干细胞(hPSCs)来源的hLOs培养方案。
图1. hPSCs来源的芽尖祖细胞类器官或hLOs培养方案【2】
细胞来源
hPSCs
培养基配方
hPSCs培养和传代
1. 将冻存的Matrigel在4°C下过夜解冻,在6孔板的每孔滴加1ml冷的Matrigel,旋动6孔板使Matrigel溶液分布均匀。随后转移至37℃条件下孵育10min使其凝固,使用前需室温静置1h。
2. 将hPSCs接种在包被Matrigel的6孔板中,每孔加入3ml mTeSR1,放置在37℃,5%CO2的培养箱中,培养至细胞汇合度约为75-85%、且大部分无分化的状态时,吸出培养基。
3. 向hPSCs中加入1 ml Dispase(1mg/ml),并将培养皿放置在37℃条件下进行解离约5-10min,直到所有的细胞都以小细胞块或单细胞的形式漂浮。
4. 向每个孔中加入5ml的DMEM-F12,以充分稀释Dispase。
5. 将所有细胞转移至离心管中,室温下300g离心3min,收集沉淀细胞。加入DMEM-F12培养基,以1:6的比例接种在Matrigel包被的24孔培养板中,向每个孔中加入0.5ml预热的mTeSR1进行培养,至细胞汇合度达到45-75%。
定向分化为内胚层和前肠球体
6. 将24孔板内的mTeSR1每天按照上表中第1-4天内胚层分化培养基组分进行换液,并将平板放回37℃,5%CO2的培养箱中。
7. 吸出第4天内胚层分化培养基,替换为每孔0.5ml预热的前肠内胚层分化培养基,并将平板放回37℃,5%CO2的培养箱中。在第5-9天,每天更换培养基。培养至第8-9天左右会形成分离的、漂浮的球状体。
收集漂浮的前肠球体
漂浮前肠球体的收集通常在配有体式显微镜的层流罩或半无菌罩中进行,整个过程中需确保无菌技术和无菌环境。
8. 将含有前肠球体的24孔培养板置于显微镜下。在不破坏单层细胞的情况下,用移液器吸头轻轻移出自由漂浮的球体,并将其转移到1.5ml的离心管中。让球状体在离心管底部沉降5-10 min,必要情况下可以用微量离心机低速离心10s。
9. 将吸出的球体接种于200μl 含蛋白浓度8.0mg/ml的Matrigel胶中,轻轻吹打混匀,迅速操作并防止气泡产生。
10. 在24孔板的每个培养孔中心接种25μl 混合液,放入37℃培养箱中静置10min。待Matrigel凝固后,加入0.5ml hLOs培养基或芽尖祖细胞类器官培养基进行培养。
A、培养hLOs
11A. 向各孔中加入0.5ml hLOs培养基,确保完全覆盖Matrigel液滴。每3-5天换液一次。
12A. 如果类器官出现腔中积攒了细胞碎片,或下沉到Matrigel的底部,则用移液管轻轻刮培养孔底部,以解离含有类器官的Matrigel。
13A. 用移液器将Matrigel液滴和周围的培养基一同吸出,并放置于显微镜下,轻轻去除旧的Matrigel,小心不要切到组织。随后将新的类器官转移至1.5ml离心管中,吸去所有培养基。
14A. 向离心管中添加200μl新鲜的Matrigel,混合均匀后在24孔板的每个培养孔中心接种50μl 混合液,目的是在每个孔内植入1-3个类器官。待Matrigel在37℃培养箱中静置10min凝固后,加入0.5ml hLOs培养基进行培养。
15A. 每2-3周重复步骤12A-14A。一旦前肠球体被置于Matrigel中,大约需要50天可以形成具有基底细胞、粘液分泌细胞、纤毛细胞,以及肺间充质细胞类型和原始肺泡细胞类型包围的假复层上皮结构。随着时间的推移,培养60-85天的类器官状态最佳。
B、生成芽尖祖细胞
11B. 向各孔中加入0.5ml人芽尖祖细胞类器官培养基,确保完全覆盖Matrigel液滴。每3-5天换液一次。
12B. 如果类器官出现腔中积攒了细胞碎片,或下沉到Matrigel的底部,则用移液管轻轻刮培养孔底部,以解离含有类器官的Matrigel。
13B. 用移液器将Matrigel液滴和周围的培养基一同吸出,并放置于显微镜下,轻轻去除旧的Matrigel,小心不要切到组织。
14B. 随后将新的类器官转移至1.5ml离心管中,高速(约6000g)离心3-5s,或低速(约300g)离心3min。离心后,上皮碎片将沉降到底部,Matrigel继续悬浮在培养基中,细胞团沉积在离心管底部。
15B. 在显微镜下用移液器取出培养基和Matrigel,向沉淀的细胞团内添加200μl新鲜的Matrigel,混合均匀后在24孔板的每个培养孔中心接种25μl 混合液。待Matrigel在37℃培养箱中静置10min凝固后,加入0.5ml人芽尖祖细胞类器官培养基进行培养。
16B. 每2-3天按照步骤12B-15B进行传代。
培养芽尖祖细胞类器官
17B. 在芽尖祖细胞培养约2周后,会形成一个几乎均质的芽尖祖细胞群体。向各孔中加入0.5ml人芽尖祖细胞类器官培养基,确保完全覆盖Matrigel液滴。每3-5天换液一次。
18B. 如果类器官出现腔中积攒了细胞碎片,或下沉到Matrigel的底部,则用移液管轻轻刮培养孔底部,以解离含有类器官的Matrigel。
19B. 用移液器将Matrigel液滴和周围的培养基一同吸出,并放置于显微镜下,轻轻去除旧的Matrigel,小心不要切到组织。随后将新的类器官转移至1.5ml离心管中,吸去所有培养基。
20B. 向离心管中添加200μl新鲜的Matrigel,混合均匀后在24孔板的每个培养孔中心接种50μl 混合液。待Matrigel在37℃培养箱中静置10min凝固后,加入0.5ml人芽尖祖细胞类器官培养基进行培养。
由于含有芽尖祖细胞,在类器官周围的芽尖内部会出现SOX2+气道状结构,可以分化为粘液分泌细胞。粘液和细胞碎片通常会聚集在类器官的腔中,因此需要在显微镜下将这些光学致密、颗粒状的杂质去除。
21B. 将Matrigel转移至预热的DMEM-F12培养皿中,用无菌手术刀将类器官切成两半。取1ml注射器吸满DMEM-F12,轻轻推出培养基,冲洗类器官中的粘液等杂质。
图2.hLOs和芽尖祖细胞类器官的生长模式【2】
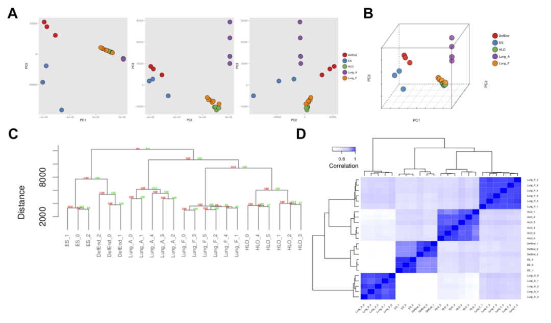
hLOs主要由肺的上皮和间叶部分组成,其结构特征与天然肺相似。利用RNA测序,Dye, B. R.et al.【3】发现hLOs与人类胚胎肺在全球转录谱上非常相似,这表明hLOs是研究人类肺发育、成熟和疾病的一个极好的模型。
图3. hLOs和人胚胎肺的相关性很高【3】
类器官作为一种研究模型,在发育生物学、疾病病理学、细胞生物学、再生机制、精准医疗以及药物毒性和药效试验等方面潜力巨大。但是,类器官培养技术建立过程中会面临多种挑战。为了更轻松更高效的建立类器官培养技术,欢迎各位扫码加入类器官培养交流群,在这里会有专业的技术支持人员帮您解惑答疑,也将定期分享类器官前沿进展,让类器官培养更简单!
类器官培养交流群
推荐产品-肺类器官培养
|
货号 |
产品名称 |
相关产品:
|
货号 |
产品名称 |
参考文献:
【1】VAN DER VAART, Jelte, et al. Advancing lung organoids for COVID-19 research. Disease Models & Mechanisms, 2021, 14.6: dmm049060.
【2】MILLER, Alyssa J., et al. Generation of lung organoids from human pluripotent stem cells in vitro. Nature protocols, 2019, 14.2: 518-540.
【3】DYE, Briana R., et al. In vitro generation of human pluripotent stem cell derived lung organoids. elife, 2015, 4: e05098.
苏州近岸蛋白质科技股份有限公司,是一家专注于重组蛋白应用解决方案的高新技术企业,主营业务为靶点及细胞因子类蛋白、重组抗体、酶及试剂的研发、生产和销售,并提供相关技术服务。公司定位为医疗健康与生命科学领域原料与技术解决方案的上游供应商,致力于为下游客户提供及时、稳定、优质的产品及服务,助力全球生物医药企业和研究机构的技术与产品创新升级。
详询www.novoprotein.com.cn或致电400-600-0940。
